近期,复旦大学余宏杰课题组在人群麻疹免疫动态变化的研究领域取得重要进展,研究结果以“COVID-19 pandemic and waning immunity disrupted measles population immunity and strategies to close immunity gaps”为题,于12月9日以原创性研究(Research Article)的形式发表在Nature Communications(论文链接:https://www.nature.com/articles/s41467-025-65955-x)。
余宏杰课题组前期基于母婴配对和儿童的纵向队列,研究确定了儿童肠道病毒EV-A71/CVA16、麻疹病毒和甲型H1N1流感病毒等重要病原体特异性免疫动态变化(Wei X et al, Lancet Infect Dis 2020; Yang J et al, Nat Commun 2022; Li M et al, Lancet Microb 2023)。针对麻疹病毒,定量评价了我国常规两剂次麻疹疫苗(measles-containing vaccine, MCV)接种后的免疫保护持久性,以及第三剂次MCV的接种必要性(Wang Q et al, Nat Commun 2023);又进一步阐明了由预存免疫水平、分娩方式和性别等多因素共同驱动所致的个体麻疹特异性抗体水平的异质性,发现了预存免疫与疫苗免疫的线性关联机制,并预测疫苗接种诱导抗体的动态变化轨迹(Wang W et al, Nat Microbiol 2024)。基于以上研究,余宏杰课题组又进一步聚焦决定人群麻疹免疫缺陷的关键人群:育龄妇女和儿童,系统阐明了这两类人群麻疹特异性免疫缺陷的程度、形成原因及优化策略。
人群麻疹特异性免疫力由母源性免疫、疫苗接种或自然感染诱导免疫共同构成。通过实施麻疹疫苗的常规免疫、查漏补种(仅针对未完成全程接种的儿童补种)和强化免疫(无论既往免疫史,对适龄儿童开展MCV接种)的组合策略,全球及我国麻疹消除取得良好进展。但随着疫苗免疫的持续衰减和新冠大流行期间常规两剂次MCV的接种延迟或漏种,人群麻疹免疫缺陷不断扩大。当前,人群麻疹免疫缺陷的动态变化、主要来源及免疫干预的可行性等关键科学问题尚未解决。明确育龄妇女的免疫水平及其跨胎盘传输机制,量化个体预存免疫水平对疫苗接种效果的影响,并动态刻画不同类型强化免疫策略下的人群免疫力变化,是回答上述科学问题的关键。
为此,余宏杰课题组基于前瞻性队列和横断面研究的血清流行病学调查以及ELISA法检测的麻疹特异性IgG抗体浓度数据,开展了育龄妇女和儿童麻疹特异性免疫缺陷和干预效果评价的研究。基于描述性分析,首先确定了育龄妇女的年龄别和时间特异性抗体水平和易感性(定义为失去保护性免疫的个体占比)。结果发现,20-24岁人群在2021-2024年间的抗体浓度较2013-2015年显著下降(6.12 vs. 6.60, p=0.008),且易感比例明显上升(25.0% vs.9.8%, p =0.007)(图1)。生命早期的常规免疫剂次(两剂次 vs. 一剂次:β = 0.66, p =0.029)和病毒循环强度(高感染风险 vs. 低感染风险:β = 0.55, p <0.001)直接影响该年龄段人群的抗体浓度水平。

图1. 育龄妇女的麻疹抗体浓度和易感性变化
(A:抗体浓度随时间的变化;B-C:时间、年龄段特异的抗体浓度比较;D:母亲抗体的跨胎盘传输)
研究还发现,母亲抗体浓度与其子代儿童的抗体浓度呈指数关系,据此构建的机制模型可直接利用母亲抗体浓度(mAb)预测儿童生命早期的抗体浓度和易感性的动态变化过程(图2)。通过免疫动力学模拟,揭示了育龄妇女免疫水平的变化可影响其子代儿童在疫苗接种后的抗体浓度峰值与年龄别易感性。结果显示,无论母亲免疫背景如何,婴儿的母传抗体浓度均在其出生后2个月内迅速衰减至保护性阈值(200 mIU/ml)以下[2013-2015(基线情境) vs. 2021-2024(低mAb情境)半衰期:61 vs. 48天)。然而,在低mAb情境中,儿童初次/加强免疫诱导抗体浓度峰值均显著高于基线情境的观测值,进而使4-10岁年龄段的易感比例均值降低了7.2%(95% CI 2.8-11.6%),可见母源性免疫对子代儿童疫苗免疫变化的长期影响。

图2. 不同母亲抗体浓度下的儿童免疫动态模拟
(A:抗体浓度与易感性水平;B:MCV诱导抗体浓度峰值;C:年龄别易感性变化)
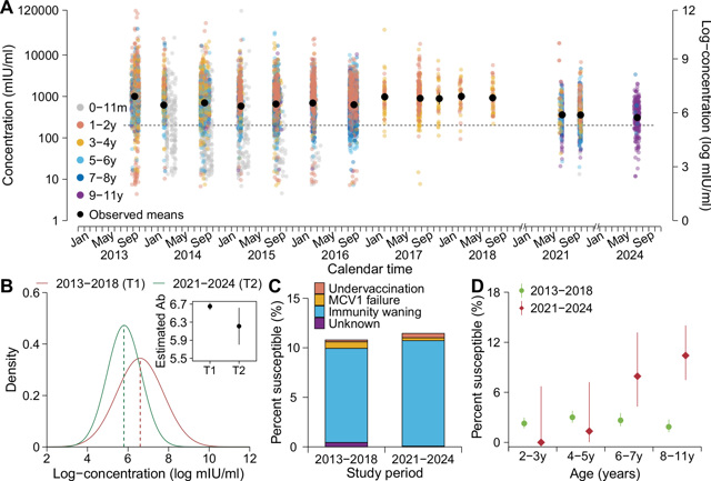
校正个体年龄及性别等混杂因素后,研究发现2021-2024年儿童的麻疹特异性抗体浓度较2013-2018年显著下降(β = -0.44, p =0.035)(图3)。随后,又动态刻画了2013-2024年儿童MCV1接种年龄分布与易感人群构成变化,解析了儿童麻疹免疫缺陷的来源。结果发现,新冠大流行期间,MCV1接种的中位年龄由疫情前的8.5个月(四分位数间距,IQR:8.2-8.9)变为8.9个月(IQR:8.6-10.5),提示存在疫情导致的疫苗接种延迟。进一步比较两个时间段内的易感人群构成,发现疫苗诱导免疫力的衰减(2013-2018 vs. 2021-2024:9.5% vs. 10.7%)、MCV初免失败(0.7% vs 0.3%),以及MCV延迟接种/漏种(0.2% vs. 0.4%)是儿童存在免疫缺陷的主要原因。

图3. 儿童麻疹抗体浓度和易感性变化
(A-B:抗体浓度随时间的变化; C:易感人群构成;D:年龄别易感性)
研究进一步验证了个体预存免疫对疫苗免疫应答的线性影响,并以此开展模拟研究,评估了对不同年龄组人群实施查漏补种与强化免疫以改善人群免疫缺陷的可行性。结果发现,若无任何免疫干预措施,儿童的疫苗诱导免疫将呈持续衰减趋势。截止2025年7月,仅66%的儿童仍具有保护性免疫水平,远低于2013-2018年同年龄段儿童的水平(92.2%)。查漏补种可有效改善既往接种率偏低(<92%)的年龄组人群的免疫力(包括受新冠大流行影响MCV接种的儿童),提升幅度为4.3-16.7%。然而,若使15岁以下儿童和育龄妇女的免疫水平重新达到控制麻疹病毒传播所需的群体免疫阈值(90-95%),只能通过对这两类人群实施强化免疫来实现。

图4. 不同疫苗免疫干预策略的效果评估
(A:干预前后15岁以下儿童的免疫水平变化;B:不同免疫策略下具有保护性免疫的年龄别占比;C-D: 干预前后育龄妇女的免疫水平变化)
以上结果表明,新冠大流行后育龄妇女和儿童麻疹特异性免疫水平均有所下降,但两者免疫缺陷的成因不同。除疫苗诱导的免疫力衰减外,儿童免疫水平还受新冠疫情期间MCV接种延迟/漏种的影响。研究结果为后续麻疹易感人群的识别和最优强化免疫人群的选择提供了科学证据。当前育龄妇女偏低的麻疹免疫力以及其对子代儿童免疫力的长期影响,提示该人群可能成为未来全人群麻疹免疫缺陷的重要来源。此外,对不同疫苗覆盖率人群开展查漏补种和强化免疫策略的有效性差异,强调了根据人群特征针对性制定免疫干预策略的必要性。
复旦大学公共卫生学院青年研究员王微为第一作者,复旦大学公共卫生学院教授余宏杰教授为通讯作者。本研究得到国家自然科学基金委青年项目(82304205)、重点项目(82130093)等项目的资助。
侯志远、陈仁杰课题组联合研究发现气候变暖影响儿童疫苗接种
啡香致暖悦享时光——公共卫生学院举办三八妇女节咖啡文化活动暨教工之家揭幕仪式
陈仁杰教授团队联合研究揭示空气污染对高血压不同进展阶段的影响存在阶梯式放大趋势
我院董瑞华团队合作研究揭示学龄前儿童微塑料暴露对肠道菌群和抗生素抗性基因的潜在影响
学术进展|邹华春教授联合多位肿瘤专家深入解析全球儿童肿瘤负担
国家疾控局传防司致函感谢我院 何纳教授团队助力艾滋病防控决策
我院蔡婧、阚海东团队联合研究发现生命早期热暴露增加学龄前儿童神经发育迟缓风险
廿载情谊,学术结缘 | 学界爱心人士庞伟明教授捐赠设立“复旦大学公共卫生学院庞伟明公共卫生赋能基金”